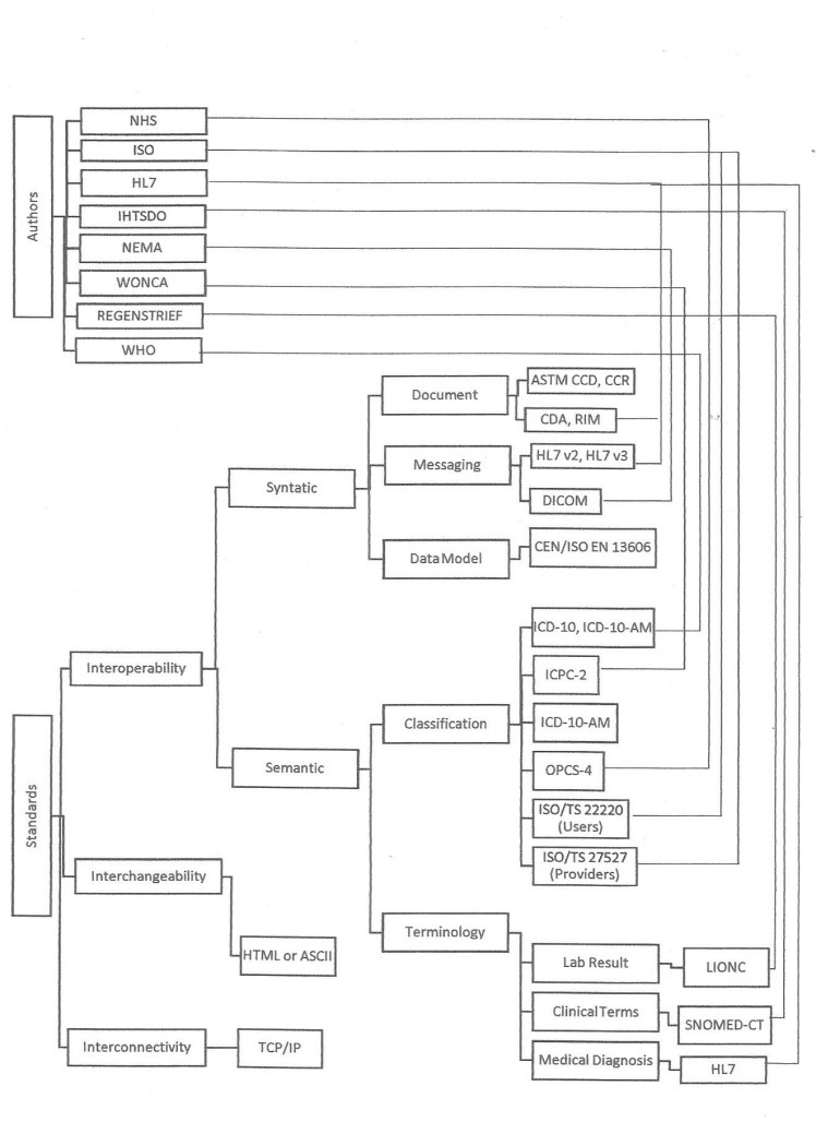
The type of standard applicable in Information Communication Technology with examples of existing standards in each and the various authors

The type of standard applicable in Information Communication Technology with examples of existing standards in each and the various authors

Enhance-Satisfaction-Processes
Enhance-Satisfaction-Processes
The Art and Craft of Blogging
The latest news on WordPress.com and the WordPress community.